成人直播间

喝酒更伤男性大脑!IJMS最新研究:P2X7受体是酒精致性别特异性神经损伤的关键调控分子

发布时间:2026-03-30浏览次数:10

本文转自“梅斯医学”公众号

生活中不少人都有这样的感受:同样是长期饮酒,男性更容易出现记忆力下降、反应迟缓,大脑受损表现似乎更为明显。

这并非偶然现象,而是有着明确的生物学机制支撑。长期饮酒会持续破坏血脑屏障、诱发神经炎症,最终引发认知功能损伤,而性别差异在这一过程中扮演着关键角色。

近日,Int J Mol Sci发表重磅研究精准揭示了P2X7受体信号通路如何调控慢性酒精暴露带来的性别差异化脑损伤。

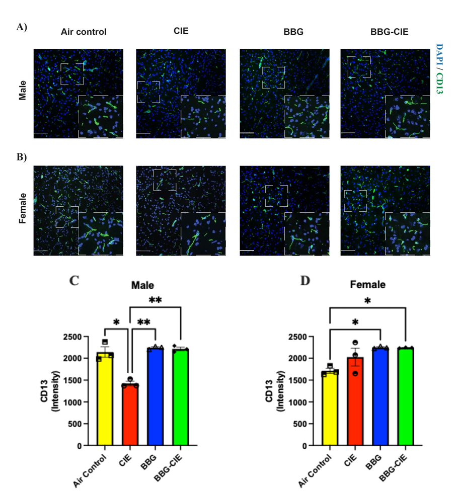
研究人员对雌雄小鼠进行3周慢性间歇性酒精暴露,并使用P2X7受体抑制剂进行干预。在两组动物血酒精浓度一致的情况下,研究观察到显著的性别差异。

在神经炎症反应上,雄性小鼠大脑内多种促炎因子基因表达显著上升,外周血炎症因子同步升高;雌性小鼠仅白介素-1β表达上升,整体炎症反应更温和。抑制P2X7受体可明显减轻上述炎症改变。

慢性间歇性乙醇暴露诱导雄性小鼠大脑促炎因子表达显著高于雌性

血脑屏障保护层面,仅雄性小鼠出现周细胞覆盖下降这一典型损伤表现,抑制剂可使其恢复正常;雌性小鼠未出现明显血脑屏障损伤。

慢性间歇性乙醇暴露降低雄性小鼠周细胞覆盖度,P2X7R抑制可逆转该效应

在细胞损伤标志物上,外周三磷酸腺苷、P-糖蛋白、细胞外囊泡及其线粒体DNA含量,在雌雄小鼠中均明显上升,抑制P2X7受体可部分缓解这些改变。

行为学结果显示,慢性酒精暴露仅造成雄性小鼠空间记忆受损,雌性小鼠记忆功能不受影响;使用P2X7受体抑制剂可显著改善雄性小鼠的记忆损伤。

仅雄性小鼠出现慢性间歇性乙醇诱导的空间记忆损伤,P2X7R抑制可修复

这项研究清晰表明,慢性酒精引发的神经炎症、血脑屏障损伤与认知障碍具有显著性别差异,雄性更易感、损伤更全面,雌性仅表现为有限炎症反应且无认知受损。

P2X7受体是调控酒精性脑损伤的关键分子靶点,阻断该受体可从抗炎、保护血脑屏障、改善认知等多方面发挥神经保护作用,为临床制定性别差异化的酒精相关脑损伤防治策略,提供了重要科学依据。