本文转自“梅斯医学”公众号
在如今生活、工作、学习压力逐渐增加的现代社会,所有人都听过这么一句话——“我们要化压力为动力”。相信无数的人尝试过这句话,当然也不乏尝试失败或不尝试的“躺平”者。
那为什么有些人能在逆境中越挫越勇,而另一些人却陷入情绪低谷,甚至失去对生活的热情?这不仅仅是心态问题,更是大脑深处的一场“神经战争”。
最近,一项发表在Nature杂志上的研究,就像一部“大脑侦探剧”,揭开了压力背后隐藏的神经密码。科学家们通过观察小鼠在压力下的行为与大脑活动,不仅找到了区分“抗压达人”和“压力敏感者”的神经特征,还成功“逆转”了快感缺失的行为!这项研究不仅让我们看到大脑如何编码压力与奖励,还为未来治疗抑郁症等情绪障碍提供了新思路。接下来,就让我们一起走进这场科学探险,看看大脑是如何在压力中“选择人生”的。
一、实验意义与目的:
为什么研究“快感缺失”?
快感缺失(anhedonia)是抑郁症的核心症状之一,表现为对原本令人愉悦的事物失去兴趣,甚至回避高价值奖励(比如放弃美味的甜品,选择无味的水)。这种现象不仅影响情绪,还削弱人们追求目标的动力。然而,为什么在同样的压力下,有些人能保持韧性,而另一些人却变得敏感?其背后的神经机制一直是个谜。
这项研究聚焦于大脑中两个关键区域:基底外侧杏仁核(BLA) 和腹侧海马CA1区(vCA1)。BLA负责评估奖励价值和决策,vCA1则与奖励预测和行为驱动相关。二者通过神经通路紧密连接,形成“情绪与动机指挥中心”。研究团队试图回答三个核心问题:
在压力下,BLA和vCA1的神经活动如何区分“抗压”与“敏感”个体?
能否通过调控神经回路逆转快感缺失行为?
在没有外部任务时,大脑的“休息状态”是否能预测压力历史?
二、实验对象与流程
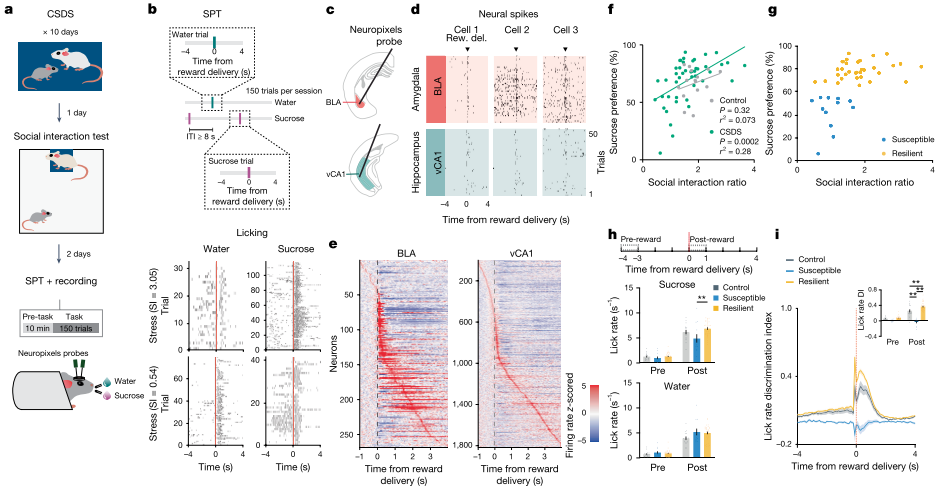
研究采用经典的“慢性社会挫败压力(CSDS)”模型,模拟人类在社交冲突中的压力体验。实验对象是成年小鼠,分为控制组和压力组。压力组小鼠每天被放入一只具有攻击性的“霸凌鼠”笼中,经历10天的物理与心理压迫(下图a)。之后,通过蔗糖偏好测试(SPT) 和社会互动测试,将小鼠分为三类:
抗压组(Resilient):保持高蔗糖偏好和正常社交行为。
敏感组(Susceptible):蔗糖偏好降低,社交回避。
控制组(Control):未经历压力,行为正常。
为了捕捉神经活动的细微变化,团队使用高密度电极(Neuropixels)同时记录BLA和vCA1中数百个神经元的放电活动(下图c)。记录分为两部分:
任务期:小鼠在头固定装置中自由选择蔗糖或水奖励,通过舔舐行为触发奖励释放。
休息期:在没有任务刺激的情况下记录自发神经活动。

抗压与易感小鼠在持续性交感神经刺激后的行为特征差异
三、 抗压小鼠 vs 敏感小鼠
在任务期间,抗压小鼠的BLA神经元表现出强大的奖励辨别能力。正如下图b-c所示,抗压组BLA中更多神经元能区分蔗糖与水奖励,尤其在奖励交付前(预奖励期)和消费后(后奖励期)。通过线性分类器解码神经活动,研究人员发现,抗压小鼠的BLA能更准确地预测即将选择的奖励类型。例如,在预奖励期,解码准确率显著高于随机水平,而敏感组和控制组则表现较差。

抗压鼠类中奖励选择表征增强
而敏感小鼠的行为模式就截然不同:它们更倾向于重复选择低价值奖励(水),并频繁在奖励间切换。通过分析连续实验(如前一次选水后本次选蔗糖),团队发现敏感小鼠的BLA中存在独特的“意图状态”(intention-selective states)。正如图3c-d所示,只有敏感组的BLA神经元在奖励交付前能编码“切换”或“保持”选择的意图。隐藏马尔可夫模型(HMM)进一步显示,这些意图状态在敏感组中高度活跃,且与vCA1的协同活动增强。

BLA中意图特异性状态作为独特的易感性特征
这类似于人类的“反刍思维”——不断纠结于过去选择,导致决策效率低下。敏感小鼠的BLA仿佛陷入“该换不该换”的无限循环,干扰了正常的奖励评估,最终导向快感缺失。
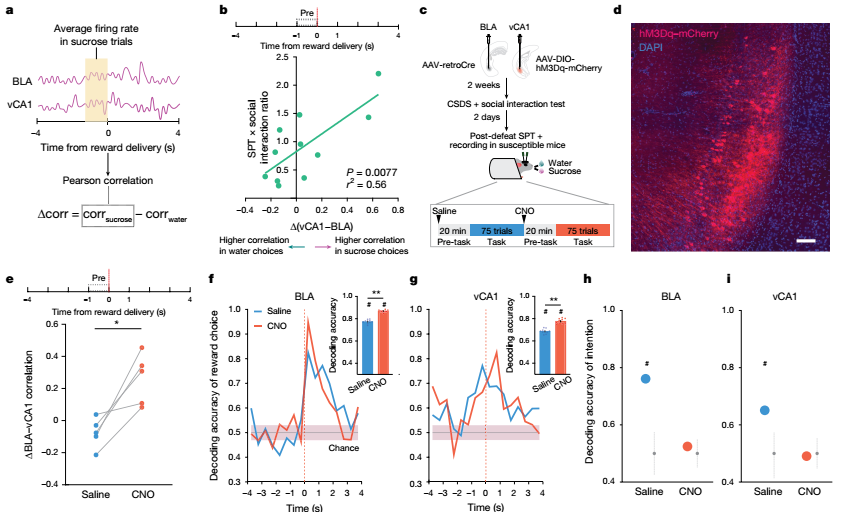
激活vCA1-BLA通路
最令人振奋的是,研究团队通过化学遗传学技术,成功“修复”了敏感小鼠的神经缺陷。他们在vCA1中表达兴奋性受体hM3Dq,并通过药物CNO激活这些神经元。结果令人惊叹:
增强区域通信:vCA1-BLA的相关性在奖励选择中显著提升。
恢复奖励编码:BLA和vCA1的奖励选择解码准确率提高,接近抗压组水平。
消除意图状态:敏感组中特有的意图状态减少,切换/保持的解码准确率降至随机水平。
行为逆转:CNO处理后,敏感小鼠的蔗糖偏好、舔舐歧视指数和社会互动时间均显著改善。
这就像给大脑装了一个“抗压增强器”,通过强化vCA1到BLA的信号,重置了异常的神经动态。更重要的是,这种干预不仅逆转了神经特征,还改变了行为,证明该通路是治疗压力相关障碍的潜在靶点。

通过回路特异性干预恢复功能失调的vCA1-BLA活动及快感缺失特征
即使在无任务状态下,敏感小鼠的BLA也显示出更高的神经状态多样性。通过主成分分析(PCA)和HMM聚类,团队发现敏感组的BLA中有更多独特的神经状态,这些状态与社交回避和快感缺失行为高度相关。基于神经特征(如放电率、PCA方差、HMM状态)的解码器,能100%准确区分控制组与敏感组,远优于仅依赖行为指标的解码。
这意味着大脑在“休息”时也在无声地诉说压力历史。这种神经特征或许能成为早期识别压力风险的新型生物标志物,比行为观察更灵敏。
小结
总之,这项研究不仅揭开了压力个体差异的神经面纱,还展示了如何通过精准调控大脑回路“改写”行为结局。从抗压小鼠的“奖励雷达”到敏感小鼠的“沉思循环”,再到可逆的“神经开关”,我们看到了大脑在压力下的弹性与可塑性。
看来,在未来的某一天,躺平模式或能一键切换至“开卷“模式咯~
[1]Xia F, Fascianelli V, Vishwakarma N, Ghinger FG, Kwon A, Gergues MM, Lalani LK, Fusi S, Kheirbek MA. Understanding the neural code of stress to control anhedonia. Nature. 2025 Jan;637(8046):654-662. doi: 10.1038/s41586-024-08241-y. Epub 2024 Dec 4. PMID: 39633053; PMCID: PMC11735319.
