本文转自“梅斯医学”公众号
最近,“阳了”这件事又开始在各大社交平台刷屏了。
中国疾控中心发布的2025年4月(第14周—18周,3月31日—5月4日)的全国急性呼吸道传染病哨点监测情况显示,我国门急诊中流感样病例的新冠病毒阳性率就从7.5%猛升到16.2%;住院严重急性呼吸道感染病例从3.3%上升至6.3%,翻了近一倍。这一波新冠感染的回潮,让不少人再次感受到新冠病毒的存在感和其带来的危机感。
不过,比病毒反弹更令人关注的,是我们能做些什么来更快地恢复健康,减少“长新冠”后遗症的风险。
近期,一项来自德国基尔大学的研究[1]为应对新冠提供了新的思路。该研究发表在Nature Metabolism上,结果显示:常见的水溶性维生素B3的一种主要形式——烟酰胺,不仅能够加快轻中度新冠患者的康复速度,还能改善患者的肠道菌群代谢功能。

身体“电量”告急,
新冠康复为何这么难?
还记得刚感染新冠那会儿的感觉吗?浑身乏力、走几步路就像跑完马拉松,哪怕只是下床倒杯水,都像经历一场体力拉锯战。研究者们发现,这种“体力告急”的状态,可能和身体里一种叫做烟酰胺腺嘌呤二核苷酸(NAD⁺)的分子有关。它好比细胞的小电池,是维持能量代谢和免疫功能的关键辅酶。
一旦新冠来袭,这些“小电池”会被迅速消耗,导致身体“断电”;而合成NAD⁺的原材料——色氨酸,也容易在感染后被打乱代谢流程;再加上肠道菌群紊乱火上浇油,整个免疫-代谢系统就像一台漏电又失控的机器,难以迅速修复。
有了这番机制理解,研究者脑洞一开:既然NAD⁺水平下降这么关键,那我们能不能从源头出发,补一补“电池”原料,让身体恢复供能?他们瞄准了烟酰胺。它是合成NAD⁺的重要前体,也是维生素B3的主要形式之一,早已作为营养素广泛使用。

虽然人数不多,但这个差距足以让研究者眼前一亮——也许,真的找对方向了?
有了这份“试运行”的信心加持,研究团队决定进一步放大招,启动名为COVit-2的前瞻性、双盲、随机、安慰剂对照的临床试验。

烟酰胺干预后,
新冠后的“元气”恢复得更快
在COVit-2中,研究人员锁定了那些感染新冠后体能明显下降的患者,想看看谁先“回血”。

这一结果提示,烟酰胺或许能够帮助更多患者在感染后更快地找回“元气”。
不仅如此,在关键的次要终点——日常活动能力的恢复方面,烟酰胺也表现出明显优势。

这意味着,烟酰胺不仅促进了体能的恢复,也可能加快了患者“重新动起来”的节奏,帮助他们更早回归正常生活,提升生活质量。
另外,烟酰胺对缓解新冠相关咳嗽也显示出一定优势。

烟酰胺不仅补“能量”,
还能帮助肠道菌群“恢复秩序”
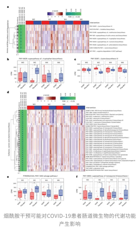
接下来,研究人员把目光投向了一个看似不起眼、实则至关重要的战场——肠道。我们的肠道里藏着一支庞大而精密的“微生物部队”,它们不仅负责消化吸收、合成营养物质,还深度参与着免疫反应与代谢调节。于是,研究团队从70位新冠患者身上采集了280份粪便样本,并从中挑选出18位进行了更深入的宏基因组分析,希望看看:烟酰胺是否能帮助这支“部队”恢复秩序、重整旗鼓?
分析结果显示,在使用烟酰胺进行干预前后,参与者肠道菌群的丰富度和均衡性(即α-多样性)并没有发生显著变化,整体菌群的“人员配置”看似稳定。然而,当研究人员进一步分析不同受试者之间菌群的差异性(即β-多样性)时,却发现了一个有趣的现象:干预组和安慰剂组在菌群组成上出现了统计学上的显著差异——而这种差异在干预开始前是不存在的。
换言之,烟酰胺的加入似乎在“幕后”推动了菌群格局的重组,让肠道生态系统发生了某种有序的变化。并且,这种变化并不是某几种细菌单独造成的,而是整体菌群微妙而协调的调整,反映出烟酰胺对肠道微生态系统的调节是温和而非激进的。

那这些菌群到底在“忙”些什么呢?研究人员进一步进行了宏基因组分析,结果发现,在干预第2周时,安慰剂组的菌群格外活跃:它们启动了合成色氨酸、苯丙氨酸、蛋氨酸、赖氨酸等关键氨基酸的路径,还动用了氧化还原和NAD⁺回收机制,像是在加班加点地支援宿主对抗病毒。这种“拼命三郎”般的工作状态,或许正是宿主体内NAD⁺不足所引发的“求援信号”,迫使肠道菌群投入更多资源“自救”。而在烟酰胺组,这种高强度应激反应并不明显,提示烟酰胺可能已经帮宿主缓解了部分压力,让菌群可以“从容不迫”地维持日常运作。

看到这里,或许不少人心中都会冒出一个关键问题:烟酰胺能不能减轻新冠“后遗症”?研究人员显然也早就注意到了这一点。在试验结束后的第6个月,他们设置了一个量化指标——PCS评分系统,来评估参与者是否出现了新冠后遗症,以及这些症状的严重程度。这个评分系统的满分是59分,得分越高,代表“后遗症”越严重。
整体来看,大多数参与者的PCS评分都偏低,说明本次试验中新冠症状总体较轻。

也就是说,烟酰胺可能在有早期疗效反应的高风险人群中,有效减轻了后遗症的严重程度。
而在临床研究中,疗效固然重要,但安全性评估同样是绕不过去的一道“关卡”。安全性分析显示,烟酰胺在整体安全性上与安慰剂相当,且未发现烟酰胺会增加严重不良事件或死亡的风险。
研究人员进一步指出,从潜在机制角度看,烟酰胺的干预作用可能通过调节肠道微生物群,进而改善机体的代谢状态和免疫功能。这种肠道微生态的变化,或许不仅限于局部效应,还可能通过“肠–肺轴”这一关键通路,对呼吸道免疫产生远程调节作用,从而增强机体对新冠病毒的整体应答能力,促进病程恢复。
总体而言,这项研究不仅为烟酰胺用于新冠干预提供了临床层面的支持,也将代谢干预手段与免疫调节、微生态平衡有效结合,为新冠治疗开辟了一条区别于传统抗病毒思路的“代谢支持”新路径。
维生素C+锌、维生素D
也能出“奇迹”
除了上述讨论的维生素B3形式——烟酰胺,还有研究发现,其他几种常见补剂同样有助于加快新冠康复,特别是在提升抗体水平方面展现出积极效果。
其中,一项由新加坡国立大学团队发表在Clinical and Translational Medicine的研究[2]发现,新冠感染后,同时服用维生素C+锌,可以让“阳康”患者尽可能提升中和抗体水平,减少重复感染几率。

研究人员特别指出,在无症状感染者中,有一半以上个体的中和抗体本就生成欠佳,与其他干预措施相比,那些接受锌+维生素C的人被发现会产生更大的抗体反应,为防止重复感染提供帮助。这意味着,高峰期“中招”的“阳康”们在面对后续的感染高峰时,可以通过适量补充维C+锌增强体内抗体水平。
此外,维生素D的作用也不容忽视。

看来,日常防疫,我们除了口罩、消毒,或许也能让这些维生素来点“幕后助攻”,甚至感染后恢复起来都能快人一步~
仍需指出的是,研究[1]由于招募期间的病毒变种限制和试验的远程性质;研究[2]是在特定男性人群中进行的,使用的是特定剂量和组合的锌和维生素C;研究[3]不能直接推断因果关系,均对研究结果的外推性有一定影响。
参考资料:
[1]Schreiber, S., Waetzig, G.H., López-Agudelo, V.A.et al. Nicotinamide modulates gut microbial metabolic potential and accelerates recovery in mild-to-moderate COVID-19. Nat Metab (2025). //doi.org/10.1038/s42255-025-01290-1
[2]Quek AML, Ooi DSQ, Teng O, Chan CY, Ng GJL, Ng MY, Yee S, Cheong EW, Weng R, Cook AR, Hartman M, Angeli V, Tambyah PA, Seet RCS. Zinc and vitamin C intake increases spike and neutralising antibody production following SARS-CoV-2 infection. Clin Transl Med. 2022 Feb;12(2):e731. doi: 10.1002/ctm2.731. PMID: 35184404; PMCID: PMC8858613.
[3]Gibbons, J.B., Norton, E.C., McCullough, J.S.et al. Association between vitamin D supplementation and COVID-19 infection and mortality. Sci Rep 12, 19397 (2022). //doi.org/10.1038/s41598-022-24053-4