本文转自“梅斯医学”公众号
在我们的日常生活中,香水、乳液、空气清新剂等各类日化产品无处不在,它们用宜人的香气为我们营造舒适氛围,提升生活品质。其中,香茅醇作为常见的香料成分,常常在不经意间与我们亲密接触。一直以来,人们都认为它相对安全无虞。
然而,近期韩国Hae-Chul Park科研团队发表在J Hazard Mater的一项最新研究Neurotoxic effects of citronellol induced by the conversion of kynurenine to 3-hydroxykynurenine却打破了这一固有认知,让我们不得不重新审视香茅醇在日常使用中的潜在风险。

该研究采用斑马鱼、小鼠、脑芯片系统和人脑类器官等多种模型,全方位探究香茅醇的神经毒性。斑马鱼实验中,在胚胎受精48小时后用不同浓度香茅醇处理,至120小时观察。
结果显示,香茅醇使斑马鱼幼鱼出现显著行为异常。在光暗反应测试中,2 mg/L和4 mg/L浓度下,幼鱼光照时速度降低、黑暗时速度升高;趋触性测试表明,香茅醇处理的幼鱼在黑暗中于外区停留时间变长,呈现焦虑样行为,这意味着香茅醇已干扰到斑马鱼幼鱼的神经系统正常功能。

图1. 香茅醇诱导斑马鱼幼鱼的行为变化
进一步研究其神经毒性机制,发现香茅醇在斑马鱼幼鱼体内引发了一系列不良生理反应。通过检测发现,香茅醇使幼鱼脑部的活性氧(ROS)生成显著增加,2 mg/L、4 mg/L和8 mg/L浓度下,荧光强度分别大幅上升,意味着氧化应激加剧。同时,利用转基因斑马鱼观察到,脑部巨噬细胞和中性粒细胞数量在4 mg/L和8 mg/L香茅醇处理组明显增多,表明炎症反应被激活;凋亡细胞数量也随香茅醇浓度升高而增加,显示细胞死亡增多,这些都表明香茅醇对神经系统造成了严重损伤。
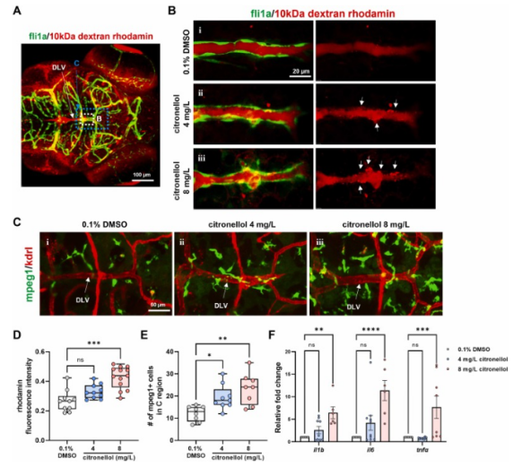
研究还发现香茅醇会破坏血脑屏障(BBB)。在斑马鱼实验中,向转基因斑马鱼注射10 kDa葡聚糖罗丹明染料后,香茅醇处理组出现染料渗漏,且荧光强度呈浓度依赖性增强,说明血脑屏障通透性增加。进而观察到,香茅醇处理组脑部血管周围炎症细胞增多,炎症基因表达上调,证实血脑屏障完整性受损会引发神经炎症,使神经系统处于危险境地。

图2. 香茅醇暴露导致的血脑屏障渗漏引起脑部炎症
从代谢角度看,香茅醇改变了斑马鱼幼鱼的神经化学物质代谢。暴露于香茅醇后,色氨酸(TRYP)水平降低,而犬尿氨酸(KYN)及其代谢产物3-羟基犬尿氨酸(3-HK)浓度显著升高,同时孕酮和别孕烯醇酮水平下降,皮质醇水平上升。
在小鼠模型中也有类似发现,口服香茅醇后,血浆和脑组织中KYN和3-HK水平随剂量增加而上升,神经甾体水平改变与斑马鱼一致,且血浆和脑组织中多种炎症标志物升高。人脑类器官实验同样显示香茅醇会干扰KYN到3-HK代谢途径,进一步证明香茅醇神经毒性机制在不同物种间具有一定保守性,其对神经系统代谢的干扰可能是导致神经毒性的关键因素。

图3. 香茅醇暴露在脑类器官中引起神经化学改变
在穿透血脑屏障能力方面,研究团队在斑马鱼、小鼠和人血脑屏障芯片模型中均检测到香茅醇可穿透血脑屏障并在脑内分布。在斑马鱼模型中,不同给药方式下香茅醇在血液和脑组织中的浓度及血脑比呈现剂量依赖性变化;小鼠模型中口服香茅醇后血浆和脑组织也有一定浓度分布;人血脑屏障芯片模型中香茅醇同样能渗透,这表明香茅醇能够进入中枢神经系统,直接对大脑产生影响,增加了神经毒性风险。

图4. 香茅醇神经毒性机制示意图
综上所述,此项研究首次全面揭示了香茅醇的神经毒性潜能。香茅醇可通过激活KYN到3-HK代谢途径,引发炎症、破坏神经甾体平衡、促进神经炎症和产生ROS等多途径机制,对神经系统造成严重损害,并在斑马鱼中表现出行为异常。
这一研究成果凸显了规范香茅醇在消费品中使用的紧迫性,提醒人们要高度关注其长期健康风险。未来,还需进一步深入研究其在实际暴露场景下的毒性,为保障公众健康提供更坚实的科学依据,确保香茅醇及类似物质在满足生活需求的同时不会对人体健康构成威胁。
参考资料:[1]Kim SS, Kim S, Kim Y, et al. Neurotoxic effects of citronellol induced by the conversion of kynurenine to 3-hydroxykynurenine. J Hazard Mater. Published online December 24, 2024. doi:10.1016/j.jhazmat.2024.136965