本文转自“梅斯医学”公众号
代谢重编程是指细胞为了应对各种刺激压力而做出的代谢改变,这种现象普遍存在于多种疾病中,涉及到糖代谢、脂代谢、氨基酸代谢等代谢途径,与疾病的发生发展密切相关,且其相关信号通路上的关键蛋白也可成为药物的作用靶点。
目前,代谢重编程已成为国自然的“宠儿”,有关代谢重编程的高分文章也层出不穷,2023年国自然热点排行榜排名第12位,中标数达到了218个。
脂质代谢相关的疾病很多,每年报道量很大,近几年每年都是7000篇左右的SCI发表量。而如果做的是肿瘤中的脂质代谢研究(即脂质代谢重编程),发表量近几年每年两千篇左右,足可见脂质代谢研究的热度和价值。和SCI发表情况差不多,脂质代谢方面研究的国自然课题近几年每年都有1500+项立项资助,而重点关注肿瘤代谢重编程每年大概有1000项立项资助。且两类研究的立项数量都呈上升趋势。
综合看起来,疾病的脂质代谢研究,尤其是肿瘤中的脂质代谢重编程研究算得上是目前持续性的研究热点之一了,值得一做!
近日,来自北京大学的肖瑞平教授和胡新立教授研究团队在Nature出版集团旗下刊物《Nature Metabolism》发表了题为“Activation of GPR81 by lactate drives tumour-induced cachexia”的研究论文,确定了乳酸对GPR81的慢性激活会引发脂质代谢重编程,而靶向GPR81及其关键信号通路有望对抗癌症恶病质中的代谢损伤,改善恶病质患者的生活质量和寿命。

一、研究背景
恶病质的特点是体重迅速下降,影响50-80%的癌症患者,约占癌症相关死亡的20%。癌症恶病质患者会出现乏力、厌食、贫血和疲劳,导致生活质量恶化和对癌症治疗的耐受性变差,目前对其潜在机制却知之甚少。
脂肪、肌肉量减少是恶病质的主要表现,多种炎症细胞因子被认为是癌症恶病质发病机制的主要驱动因素。然而,多项抗炎治疗临床试验的结果令人失望,表明只针对炎症细胞因子不足以治愈癌症恶病质。迄今为止,癌症生物学和医学领域仍然存在基础知识空白,即肿瘤与宿主代谢适应不良之间的联系。本研究旨在确定肿瘤与脂肪组织、骨骼肌和代谢重编程之间的因果关系。
二、研究思路方法与结论
研究思路1:探究与恶病质相关的全身代谢变化
研究方法:
(1)建立Lewis肺癌(LLC)细胞的小鼠异种移植模型,检测其体重、白色脂肪组织(WAT)和骨骼肌质量,并进行血清的非靶向代谢组学分析,发现乳酸显著增加。
(2)通过尾静脉注射LLC细胞建立肺癌原位小鼠模型,检测其乳酸水平、脂肪和肌肉质量。并追踪了乳酸水平的变化。
(3)建立KrasLSL-G12D/+更具临床相关性的自发性肺癌小鼠模型,对p53R172H/+小鼠鼻内施用表达Cre重组酶的腺病毒,检测其乳酸水平、体重和肿瘤结节变化、WAT、棕色脂肪组织(BAT)和骨骼肌的组织质量,以及握力和能量消耗(EE)。
(4)收集肺腺癌患者的血清样本并进行血清代谢物的主成分分析。
(5)将黑色素瘤B16-F10(B16)、小鼠乳腺癌EMT6和人胰腺癌MIAPaCa-2(MIA)细胞皮下异种移植到C57BL/6J、BALB/c和BALB裸鼠体内,建立三类肿瘤模型,检测其乳酸水平、体重、WAT、肿瘤重量和肌肉质量的变化。
研究结论:在肺腺癌患者和所有建立的动物模型中,肿瘤引起的恶病质都伴随着循环乳酸的增加,也就是说癌症恶病质导致循环乳酸水平升高。

研究思路2:探究乳酸是否在引发恶病质中发挥因果作用
研究方法:用渗透微型泵将小鼠血液乳酸水平限制在1.5mmol/L或2mmol/L(相当于增加了50%的乳酸),与LLC荷瘤恶病质小鼠增加100%乳酸相匹配,以时间梯度和剂量依赖性方式检测L-乳酸和D-乳酸引起的体重和WAT变化。
研究结论:乳酸会引发与癌细胞诱导的相似脂质代谢重编程。因此,乳酸不仅是癌症恶病质的特征代谢物,还是癌症诱导的高分解代谢表型的关键介质。
研究思路3:探究乳酸介导癌症恶病质的发病机制
研究方法:
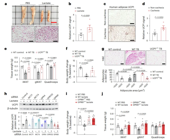
(1)通过免疫组化评估乳酸对小鼠脂肪中UCP1(线粒体棕色脂肪解偶联蛋白1,WAT褐变标志物)表达的影响。
(2)分别敲低乳酸转运蛋白单羧酸转运蛋白1和4(分别为MCT1和MCT4)及其已知受体的表达,例如GPR132、GPR4、GPR81等,进行检测。
(3)建立三种GPR81敲除(GPR81−/−)小鼠模型(含WT、原位肺癌和LLC异种移植模型),通过微型泵输送乳酸后7天,对比其体重、脂肪组织和肌肉质量、细胞大小和UCP1表达。并进行骨骼肌的转录组学分析。
(4)进行KEGG(京都基因与基因组百科全书)分析脂肪组织中产热及脂质和氨基酸分解代谢的基因,然后再通过RNA测序(RNA-seq)数据的基因集富集分析(GSEA)其褐变相关的和脂肪分解相关的基因集。
研究结论:乳酸通过GPR81诱导癌症恶病质,GPR81消融可显著减轻乳酸和肿瘤引起的恶病质表现。
