本文转自“生物探索”
从古至今,人们对永生的渴望可以说是只增不减。古有帝王为延寿寻医问药,今有富豪为抗衰一掷千金。如今,如何有效抗衰成为很多学者的研究主题。
学者认为,衰老细胞的累积是年龄相关炎症频发以及疾病出现的主要原因,但对于衰老细胞的积累存在怎样的分子机制,以及这种分子机制是否有抗衰的潜力等问题却不甚明了。此外,有研究表明,免疫系统紊乱也是衰老的一个重要生理特征,但关于免疫系统在人类自然衰老过程中如何监测细胞衰老目前并不清楚。
为了弄清楚以上一系列问题,来自日本东京大学的研究团队进行了相关研究,他们发现,衰老细胞异质性表达免疫检查点蛋白程序性死亡配体1(PD-L1),并且PD-L1阳性衰老细胞在体内随着年龄增长不断积累。向自然衰老小鼠或具有正常肝脏或诱导的非酒精性脂肪性肝炎的小鼠模型施用程序性细胞死亡蛋白1(PD-1)抗体,可以减少小鼠体内PD-L1阳性细胞并改善各种衰老相关表型。
基于此,研究人员认为,PD-L1的异质性表达在衰老细胞中的积累与衰老相关炎症有关,通过免疫检查点阻断消除PD-L1阳性衰老细胞可能是一种很有前景的抗衰老治疗策略。研究结果以“Blocking PD-L1–PD-1 improves senescencesurveillance and ageing phenotypes”为题,发表在Nature上。

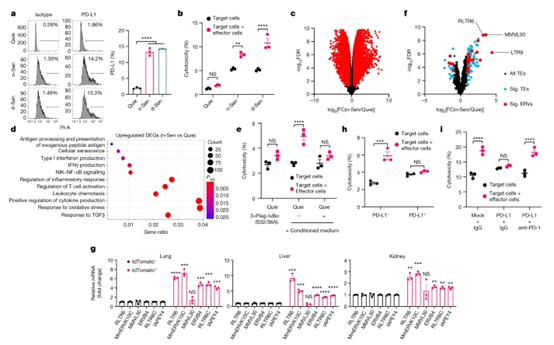
图1研究成果(图源:[1])
由于PD-L1可以防止由表达PD-1的T细胞引起的细胞毒性,研究人员假设衰老细胞中PD-L1的表达可能使其逃避免疫系统监视并随着年龄增长不断积累。为了研究PD-L1在衰老细胞中的表达,研究人员构建了p16-creERT2-tdTomato小鼠模型,发现PD-L1阳性细胞群在小鼠体内衰老细胞中显著增加,且随着年龄增长不断积累。经过一系列试验观察,研究人员认为PD-L1在衰老细胞中的积累可能部分由于E2F1介导的转录和蛋白酶活性降低引起。
接下来,研究人员检查了PD-L1是否在细胞衰老过程中充当针对T细胞免疫的免疫检查点。通过体外T细胞杀伤实验,他们发现活化的T细胞显著诱导针对PD-L1阴性衰老细胞的细胞毒性,但不针对PD-L1阳性衰老细胞,表明衰老细胞中PD-L1的表达是其逃避T细胞免疫所必需的。

图2 PD-L1阳性衰老细胞对活化的CD8+T细胞有抵抗力(图源:[1])
随后,研究人员检测了来自p16-creERT2-tdTomato小鼠模型的单细胞RNA测序数据集,发现PD-L1阳性衰老细胞群的存在和选择性积累与衰老诱导的表型(比如促炎症)呈正相关。
针对PD-1或PD-L1的单克隆抗体治疗在过去十年中在肿瘤免疫治疗中取得了实质性进展,为了评估PD-1抗体对体内衰老细胞的影响,研究人员对p16-creERT2-tdTomato小鼠模型给予抗PD-1治疗,同时设置对照组。
结果显示,注射抗PD-1的小鼠的肺、肝和肾中的tdTomato+细胞群数量明显低于对照组;抗PD-1治疗减少了tdTomato+细胞中PD-L1阳性细胞数量,但并没有减少tdTomato-细胞中PD-L1阳性细胞数量,表明细胞毒性T细胞参与了细胞衰老的免疫监视。

图3抗PD-1治疗减少了tdTomato+细胞中PD-L1阳性细胞数量(图源:[1])
同时,研究人员还检测了抗PD-1介导的衰老细胞消除是否也能改善衰老表型。他们发现,在老年野生型小鼠注射抗PD-1之后,其与年龄相关的肺泡容积增加、肝脂肪沉积、握力下降和运动能力下降改善程度均显著优于对照组。
并且,研究人员在NASH小鼠模型中也得到了相同的结果,PD-L1阳性衰老细胞的清除增加肝脏的LDL分泌并减少NASH进展中的脂质积累,证实依赖于衰老和NASH的衰老细胞的积累是通过PD-L1/PD-1通路来逃避细胞免疫。正因为此,抗PD-1治疗通过削弱对T细胞的抑制,激活T细胞的免疫监视以清除体内衰老细胞进而改善衰老表型。
从以上研究分析可以得出,即使是在相同的细胞类型中,PD-L1阳性衰老细胞与PD-L1阴性衰老细胞相比总是代表着更多炎症,PD-L1阳性衰老细胞的积累可能比衰老细胞数量的简单增加带来更多不利结果,所以选择性抑制PD-L1阳性衰老细胞的积累是一种比传统衰老疗法更优越的抗衰策略。抗PD-1治疗既可抗癌,又可抗衰,治病又防衰,堪称患者的“生命拯救者”!
参考资料:
[1]Wang TW,Johmura Y, Suzuki N, et al. Blocking PD-L1-PD-1 improves senescencesurveillance and ageing phenotypes. Nature. 2022 Nov;611(7935):358-364. doi:10.1038/s41586-022-05388-4. Epub 2022 Nov 2. PMID: 36323784.